A Sunfish, a Sheriff and a Register

By Eimear Ashe, Documentation Officer, National Museum of Ireland – Natural History.

NatSCA friends, I’d like to tell you a little about our current Inventory Project in the National Museum of Ireland (NMI) – Natural History. But first, back in 2009-2017, we ran a project that allowed us to catalogue 170,000 specimens in our collections management system (Adlib). We proposed another project to continue these efforts. The start date of the project regrettably coincided with the pandemic as well as the untimely loss of a key colleague (Dr Matthew Parkes). We regrouped and decided to postpone the physical inventory of objects and instead to focus on the work that could be done remotely by the team of inventory assistants.

On this project, I manage a team of three contracted inventory assistants. The cataloguers work on Natural History for two or three days per week, and other NMI projects for the rest of their week. I spend one full day each week doing project-related work, that is, supervision, answering queries, checking work and reporting.

So, what do this team do? Well, a number of years ago our main accession registers were scanned and those images are on our network and available to the team. Their job is two-fold – using the accession data they can either improve existing records or they can create completely new records.

The Register

Source: NMI, Accession Register (NH-08)
Source: NMI, Accession Register (NH-08)

Put yourself in the shoes of our cataloguers – they will read an acquisition such as the one above, and they must ensure that the data is entered into a new or an existing object record. For this acquisition, please trust me that the year was 1888 and the month was August. Firstly, the cataloguer must attempt to understand the antiquated handwriting and then transcribe the entire text into the “register entry” field in the object record:

The Sunfish

This wonderfully enormous specimen is much beloved in our collection and public exhibition.

Source: NMI – Natural History Division, NH:1888.237.1

The cataloguers use this transcribed register entry to fill out the other available fields in the object record. Often this means creating new records in linked databases, such as Taxonomy:

The thesaurus, which holds geographical information:

The persons and institutions database:

Above is Williams & Son, the well-respected Dublin firm of taxidermists who prepared the specimen.

The Sheriff

So, where does the sheriff come into it? The donor, “De V. Kane, Esq.”, was discovered to be William Francis de Vismes Kane. Kane was Exmouth-born, but lived in Monaghan, in the northern province of Ulster. He was assigned the role of county Sheriff in 1865. The “High Sheriff of Monaghan” was the crown’s representative in Co. Monaghan. This role was abolished 100 years ago, in 1922, when the Irish Free State seceded from the United Kingdom. 

Kane was an enthusiastic entomologist and naturalist, and lived in the now derelict, but once beautiful Drumreaske House. He donated 45 zoological specimens and countless entomological specimens to the NMI.

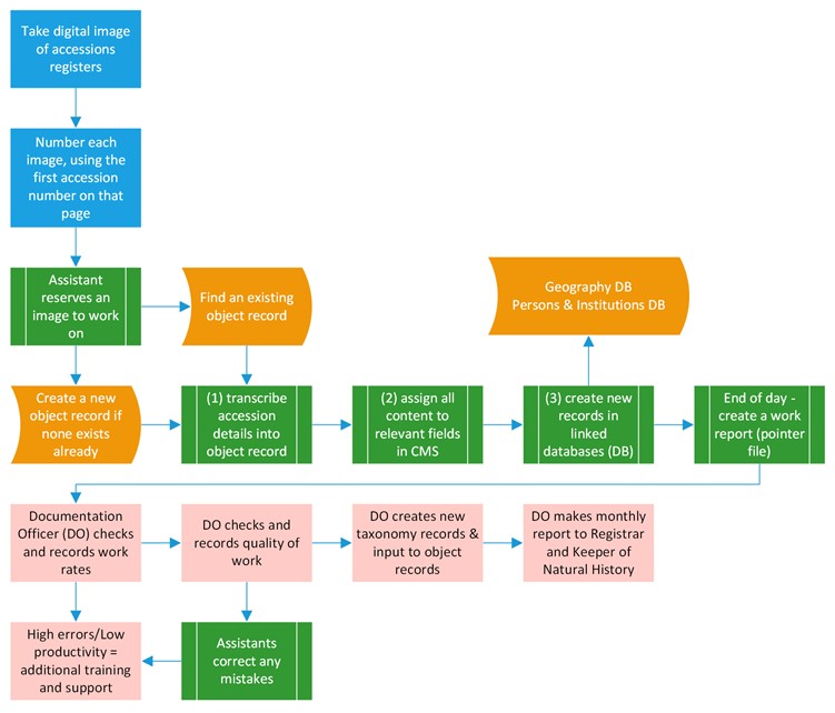
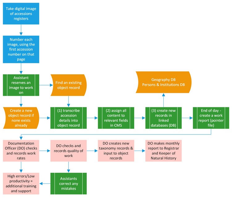
The Project

This example from the project is just one from the body of 50,000 object records worked on by the team so far. In addition, thousands of taxonomy, geography, and persons and institutions records have been created and improved.

Here is a synopsis of the workflow:

I manage using Prince2 project management principles in order to ensure high quality, excellent communications and good progress control. The work began with the most recent registers in order to allow the workers to adapt to the terminology and the handwriting and this has worked well. One of the greatest risks in a cataloguing project like this is losing skilled, trained workers, and this is even greater when one must contract workers rather than employ them directly.

The Results

Productivity in this project has averaged 236 records per person per day, although this is skewed upwards by some large acquisitions which could be processed quickly in an automated manner. The median is 51 per person per day.

The Benefits

Firstly, the register entry provides a description of each specimen, and a description helps us become Spectrum-compliant. Secondly, creating new records in our database gives us a chance to match up “temporary” numbers in our database to legitimate acquisitions that were not easily searchable in the past. Thirdly, this work will improve online accessibility. We are currently working towards publishing our collections on our website, and all records must reach our minimum catalogue standard before they are released. Similar to many of you, we are also hoping to contribute more data to global aggregators in the future and the groundwork being done now is making great strides towards this outcome.

Many thanks to my curatorial and registration colleagues for their support with this project. Chats are welcome via eashe@museum.ie or www.linkedin.com/in/eimear-ashe-a91a9113a

3 thoughts on “A Sunfish, a Sheriff and a Register

  1. John Frank Walsh's avatar

    Great work and an interesting read,even for someone like me who knows nothing on this subject.
    It must be very exciting to be face to face with the personality,handwriting and terminology used by an eager Natural History follower from an entry in a 19th century Register.
    Keep up the great work.

    Like

  2. Pingback: NatSCA Digital Digest – March 2022 | NatSCA

  3. Pingback: Top NatSCA Blogs of 2022 | NatSCA

Leave a comment